10年专注广西考研培训

欢迎来到广西嘟成考研官网!

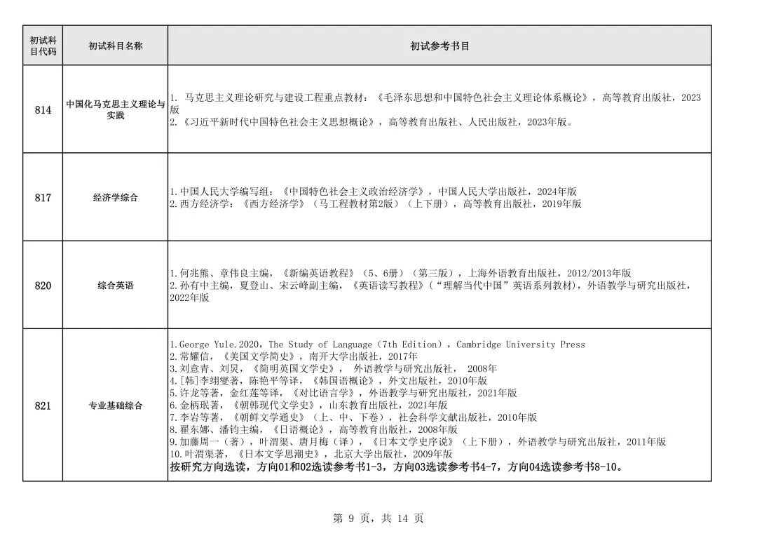
广西师范大学2026考研自命题科目复习参考书目

11
发表时间:2025-09-28 11:15

考研公共课|考研专业课|考研集训营|考研1对1

硕博初试辅导|复试培训|调剂指导|留学服务

用专业、专注的视角,为大家解决更多考研路上的难题!


广西启航,懂广西考研,更懂你!在这个浮躁的时代,我们坚持深耕考研行业,为考研学子提供有价值的信息和服务。

关注我们,在混杂斑驳的信息世界中,找到方向、独立思考,与优质内容砥砺同行。

我们既能紧跟热点,带你获取一手新鲜资讯,

又能严谨有趣,为你解锁更多考研知识

广西启航考研,十年坚持,只为送你上岸!

         启航考研(西大校区)         

加“15677138016”或“19163767296”微信获取更多考研信息

广西师范大学2026考研自命题科目复习参考书目
联系我们,获取1对1免费咨询、报名指导!
咨询热线:15677138016(微信同号)13321704129(微信同号)
19163767296(微信同号)
2026考研,愿每位真正用心付出过的考研人

都能旗开得胜,一战上岸!


分享到: